您好,欢迎来到拓普威!

   免费热线: 400-028-2818 English 中文

行业新闻

NEWS CENTER

看完这篇文章消除工地90%以上的安全隐患,节后复工必备!

时间:2018-02-24 发布者:拓普威

为了顺利开工,为了避免安全隐患,

以下这些事情,我们要提前做好。

一、赶走“节后综合症”

过完热闹的春节,返回施工现场,许多人还沉浸在节日欢乐的气氛之中,自由散漫的心还没有收回来,主要体现在疲惫、情绪不稳定,人虽然到工地了,但心还家里,思想不集中,这就是“节后综合症”,是很危险的隐患,是很容易发生事故的。

为此我们要做好以下几点:

1、要做到“人到场,心到岗”。


电子游戏平台

2、停止熬夜、应酬等行为,早睡早起,尽快调整作息,慢慢适应以前有规律的作息时间。

3、做到起居有序,将自己的心力和心态都调整回工作上去。

4、多吃蔬菜,粗粮,保证营养均衡。

二、复工前安全检查

现场的一些机械、设备、防护设施、脚手架、电气设备停用时间长,风、雨、雪严重影响其安全性,如不进行检查、维修、加固,就会成为隐患,导致事故发生。

1、模板支撑系统、深基坑、施工用电、大型机械、施工现场消防、大跨度与钢结构、脚手架、卸料平台、从业人员居住、饮食卫生安全等,是否符合安全生产标准。

2、对脚手架及模板支撑体系的基础、连墙件,斜撑和剪刀撑、扣件螺栓等关键部位严格检查,保证结构的连接、杆件的紧固和架体基础稳定。

3、对起重机械的基础、机械与基础的连接固定、保险和限位装置等关键部位严格检查,使设备保持稳定、灵敏、可靠、牢固,确保作业机械的安全性。

4、用电前,要由专业电工对所有线路和用电设备逐一排查,要确保线路和设备的完好以及漏电开关的灵敏、可靠。

5、装置等关键部位严格检查,使设备保持稳定、灵敏、可靠、牢固,确保作业机械的安全性。

6、深基坑(含挖孔桩)工程复工前除认真检查有无变形外,还应在作业前通风,排除残留气体,保持空气流通。

7、工地食堂要在开伙前进行消毒杀菌处理,使用天然气的食堂,要认真检查管道和阀门开关。

三、施工过程安全控制

1、一般要求

(1)进入施工现场的所有人员必须穿戴好工作服、安全鞋、安全帽。


电子游戏平台

(2)严格遵守门禁管理制度,刷卡进场,自觉接受保安检查。 

2、“零容忍”条款

(1)严禁打架斗殴、饮酒上岗、吸食毒品。 

(2)严禁高处作业不系挂安全带或水上作业不穿救生衣。 

(3)严禁无证或假证从事各类特种作业。

(4)严禁高空故意向下抛掷物体、器材

(5)严禁负责放射作业、火工器材、危险化学品装卸等高危事项的监护人擅离岗位。

(6)严禁擅自移动或拆卸正在使用脚手架、钢格板、护栏、盖板、防护网等安全防护设施。

(7)严禁擅自移动或拆卸或停用施工机具、设备的限位、报警及其他设备安全附件

(8)严禁破坏或盗窃现场机具、设备的安全器材及防护设施。

(9)严禁擅自带电或撬开箱变进行接线的电气作业。

3、高处作业

(1)作业前要对架子、平台、通道、防护栏杆、洞口防护盖板进行认真、细致的检查,排除隐患。

(2)作业时要穿紧工作服、防滑鞋、戴好安全帽、系好安全带。

电子游戏平台

(3)各种物料用系绳或溜放的方法放到地面,暂时不用的工具要装入工具袋,不得向下抛掷物料。

(4)作业人员不得互相嬉戏打闹,以免发生失足坠落事件。

(5)酒后或服用嗜睡、兴奋等药物的人员,不得从事高处作业。

(6)上下交叉作业时, 不要在同一垂直面上作业,如必须在上层物体有可能坠落的范围之内作业,上下层之间要设隔离防护层。 

(7)在脚手架上作业或行走要注意脚下的探头板。

(8)不得在高处作业下方和临边、洞口边缘或依靠临时护栏休息。

(9)遇到大雾、大雨及六级以上大风时,要停止高处作业。

4、临时用电

(1)加强对临电设施(配电箱、开关箱、电缆、漏电保护装置及所有的电气线路等)认真检查,发现隐患及时排除。

(2)配电箱、开关箱内不要存放物品,以防触电。周围要留出足够两人同时操作的空间和通道,不得堆放任何妨碍操作的杂物。

(3)临时用电设施,必须安装符合规范要求的漏电保护器。

(4)任何电器未经验电,一律视为有电,不准用手触及。

(5)非电工不得修理各类开关电器。设备上的电气线路和器件以及电动工具发生故障, 应交电工修理,自己不得拆卸,不准自己动手敷设线路和安装临时电源。

(6)及时检查夜间照明情况是否符合要求, 有损坏的照明设备应及时更换。

(7)手持电动工具必须有效接地,除非是核准的双重绝缘工具。

电子游戏平台

(8)长期不用或者受潮的电动工具在使用前,应先让专业电工测量绝缘阻值是否符合要求。

(9)临时宿舍内不得违规乱接电线和私自使用热得快、 碘钨灯等大功率电 器,禁止电线乱搭乱挂和在电线上晾晒衣物等。

5、土方开挖

(1)开挖前必须办理动土作业许可证

(2)深度超过1.2米的开挖要做好放坡或支护

(3)在开挖区周围(离边缘一米) 安装有硬围护

(4)围护上有警告标识

电子游戏平台

6、动火作业

(1)动火前必须办理动火作业许可证。

(2)电焊、气焊作业人员必须持有政府部门颁发的特殊工种作业证书;佩戴合格的安全防护用品。

(3)动火作业现场配置足够的消防设施,并保持消防道路畅通。

(4)动火作业前要清除周围易燃物,须派专人看火,作业完毕要进行检查。

(5)施工现场发生火情时,要及时正确使用灭火器,电气着火不能用水及泡沫灭火器扑灭,防止发生触电事故。

(6)严格执行动火制度,做到“三不动火”:

  • 没有批准的“动火作业许可证”不动火;

  • 没有防火措施或动火措施不落实不动火;

  • 没有动火监护人不动火。 


电子游戏平台

高处动火作业
电子游戏平台

焊接
电子游戏平台

安全使用气瓶
电子游戏平台

7、起重吊装

(1)起重吊装作业要设警戒,吊物下方严禁人员行走和停留;

(2)起重司机、指挥、司索要持证,指挥要有标识服装;

(3)索具、吊具、限位装置和控制系统在作业前要检查确认;

4)6级(含)以上大风、大雾、沙尘及雨雪天气不得从事吊装作业;

(5)起重机臂杆及吊物与架空电线边缘至少保持2米的安全距离。 

(6)当吊运过程中,如突然停电,应立即将吊车所有控制器扳回零位,切断总开关,然后再采取其他安全措施。


电子游戏平台
电子游戏平台

8、脚手架搭拆

(1)必须由专业的架子工负责搭设;

(2)必须佩戴五点式双大钩安全带、戴安全帽、穿防滑鞋。


电子游戏平台

(3) 所有脚手架实施标牌制度;

(4)脚手架钢管如有损坏,破裂、弯曲、严重锈蚀、有孔洞的,应禁止使用。

(5)操作层脚手板满铺,使用8号铁丝绑扎。


电子游戏平台

平台板应固定,不得有探头板、活动板,必须有合格的防护栏杆和踢脚板,以免坠物伤人。

(6)护栏:作业层的外部和端部要有双层的防护栏杆,防护栏杆高度为1.0-1.2m,靠近底部应有不低于180mm的踢脚板。


电子游戏平台

9、受限空间作业

(1)必须办理“受限空间作业许可证”。

(2)必须进行气体检测(定时、不间断)。

电子游戏平台

(3)必须设置专人监护,一个入口配置一名监护人;使用签进签出登记表,授权人员进出登记。

(4)安装通风换气装置,充足的照明(低压、防爆),提供畅通的安全通道。

电子游戏平台

(5)作业人员要配备防毒面具或氧气呼吸器。

(6)要有后备应急措施(消防、救护)(准备好安全带、救生索、救援三角架等应急设备)。

10、交通安全

(1)施工区域离开驾驶室必须穿戴符合要求的个人防护用品。

(2)货运机动车辆不准人货混载,载货应不超高、不超宽、不超长及不超载,运输时必须保证货物绑扎牢靠。

电子游戏平台
此类机械严禁载人
电子游戏平台
电子游戏平台

(3)机动车辆在施工现场内的道路行驶严禁超速,项目内主干道车辆限速30km/h,装置区内车辆限速20km/h。

11、机械设备安全

(1)使用前首先检查电气线路和机械的安全性;

(2)操作旋转机械禁止戴手套;

(3)设备运行中禁止进行检修、清扫工作;

(4)工作完毕清扫垃圾、剩余材料堆放整齐;

(5)工作结束将电源关掉,运动部件锁定;

(6)操作人员的身体必须和运动部件保持一定的安全距离;

(7)必须把传动机构的危险部位安装上可靠的防护装置。(危险部位有齿轮、皮带、丝杆、链条、联轴器等)

电子游戏平台

8)所有设备的操作必须遵守安全操作规程。

12、文明施工

(1)做到“工完料尽场地清”:工作完毕或因故离开工作岗位,必须将所有设备(工具)的电、气、水、油断开;将工具和零件整齐地摆放在指定的位置上。

(2)垃圾分类存放。

(3)保持消防设施和灭火器材的完好,不得堵塞、占用消防通道,保持施工现场消防通道畅通。

(4)施工现场车辆按指定的位置有序停放。

(5)严禁在现场大小便。

每天下工后及时清理现场物料与杂物,一个整洁的施工现场,才是一个安全的作业环境!!!

13、标识与围护

(1)有边必有栏,有口必有盖。

电子游戏平台

(2)所有危险作业必须设置警戒区,进行标识,如吊装作业、脚手架搭设、开挖作业、射线作业等。

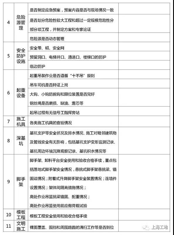
四、建筑工程春节后复工安全检查表

对于春节节后复工检查,项目部要高度重视,应与监理方组成检查小组,由项目经理、总监带队,对施工现场和生活区逐一检查,检查重点如下:

电子游戏平台
电子游戏平台